回上一頁
夥伴招募
投資人專區
公司治理
股東專欄
關於青松
青松服務
最新消息
長照知識區
合作廠商
會員專區
聯絡我們
預約參觀
2025.10.28
Share on
已複製連結
上一則
安康綜合長照機構-收費標準
下一則
長照3.0開放「外看家庭」使用「日照補助」。5大好處家屬一定要知道。
我們使用 cookie 來改善您的瀏覽體驗並分析我們網站的使用情況。如果您繼續瀏覽本網站,即表示您同意我們使用 cookie。
Share on
已複製連結
青松健康股份有限公司附設臺南市私立裕孝綜合長照機構
社區式服務-收費標準
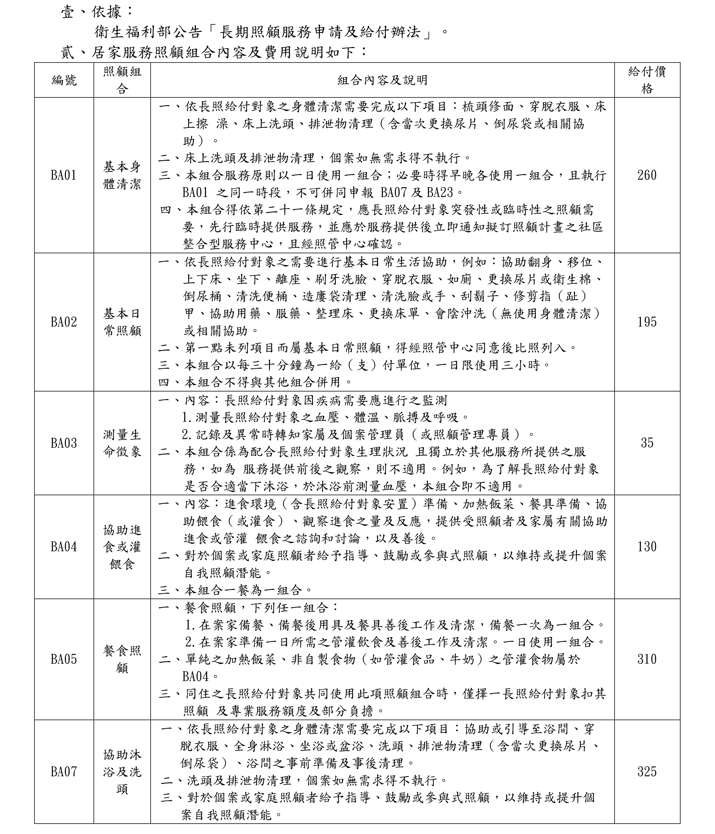
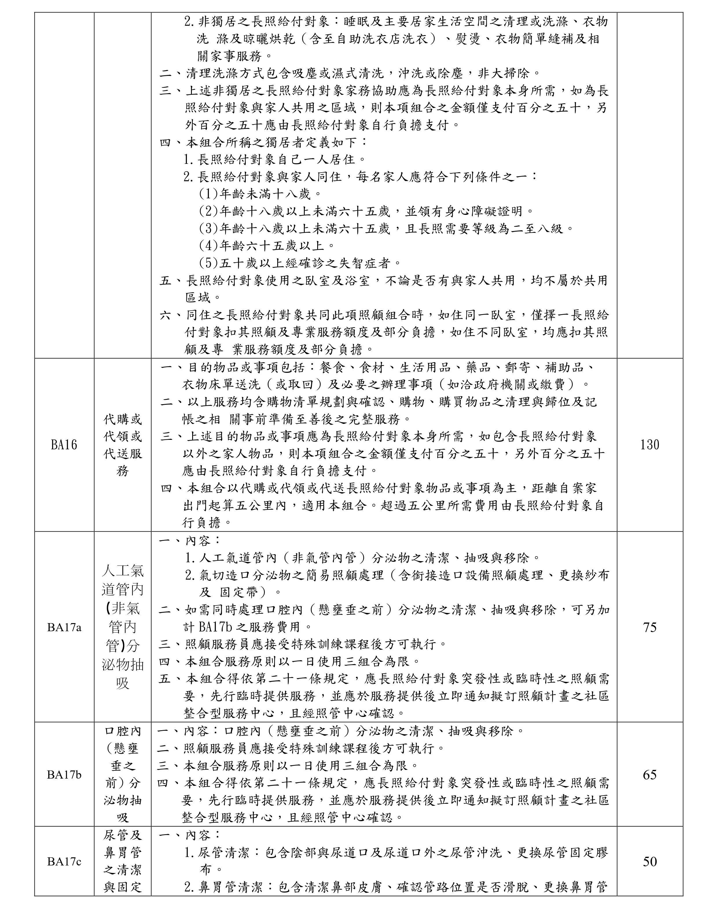
居家式服務-收費標準